
公司变更登记事项,应当向原公司登记机关即公司设立登记机关申请变更登记。但公司变更住所跨公司登记机关辖区的,应当在迁入新住所前向迁入地公司登记机关申请变更登记;迁入地公司登记机关受理的,由原公司登记机关将公司登记档案移送迁入地公司登记机关。未经变更登记,公司不得擅自改变登记事项。
公司变更的事项类型包括:公司名称、住所、法定代表人、注册资本、经营范围、公司组织形式、股东信息、公司合并分立等。
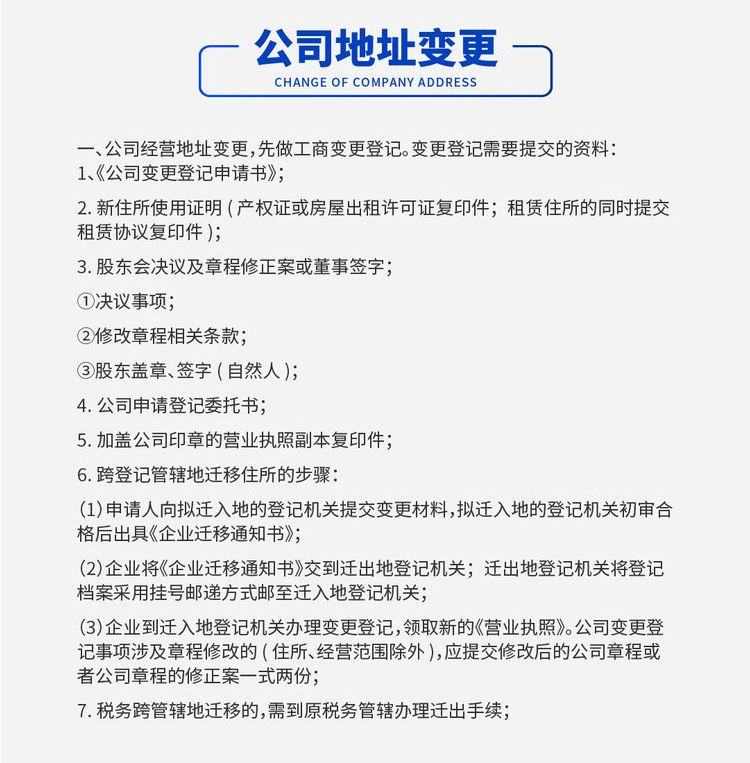
办理经营地址变更分以下几种情况:
1、同区地址变更;
2、跨区地址变更;
3、跨省地址变更;
8、带着新的营业执照和所有印章到开户行更换开户许可证和印鉴。
公司营业执照怎么变更经营范围
(1)在公司召开股东会会议,形成变更经营范围的股东会决议;
(2)按照决议修改公司章程上的经营范围;
(3)在网上向工商行政管理部门申请经营范围的变更登记;
(4)等待审核,如果无误所有法人股东实名认证并签字确认;
(5)领取新的营业执照。
(6)变更税务登记的信息。
重庆垫江区地址变更银行需要变更吗? 重庆垫江区是重庆市的重要行政区域之一,随着社会的快速发展,许多人在搬家、转移工作地点或者公司变更办公地址时,可能会面临一个问题:地址变更是否需要通知银行并进行相关更改?本文将详细解答这一问题,帮助重庆垫江区的居民或企业了解在地址变更时,是否需要向银行进行地址更改及相关操作。 引导语:重庆垫江区地址变更后,银行是否需要变更? 许多重庆垫江区的居民和企业在搬家或变更办公地点后,常常会忽略一个关键问题:地址变更后是否需要向银行通报并修改地址?实际上,银行对于地址变更有一定的规定和要求,如果地址变更不及时更新,可能会影响到银行的服务和信息的准确性。本文将从不同角度详...
在重庆綦江区,如果您更换了居住地址,是否需要通知银行进行地址变更呢?对于许多居民来说,地址变更不仅是个人生活的一部分,往往还会涉及到银行账户、信用卡等金融业务的变动。那么,重庆綦江区地址变更是否需要去银行更新资料?本文将为您详细解答这一问题,帮助您了解银行地址变更的相关手续和注意事项。 一、重庆綦江区地址变更后银行是否需要变更? 当您的住所发生变化,很多人会有疑问,是否需要去银行变更地址。其实,这个问题的答案是肯定的。银行在办理贷款、信用卡等服务时,通常需要您提供有效的地址信息。这是银行与您建立联系的基本方式之一,尤其在涉及到账单、账户通知和邮寄等业务时,更新地址就显得尤为重要。 如果您更换了...
重庆南川区公司地址变更网上办理步骤详解 随着互联网的发展,许多企业办理业务时都能通过网上办理来节省时间和精力。对于重庆南川区的企业来说,公司地址变更也是可以通过网上办理的。本文将详细介绍重庆南川区公司地址变更网上办理的步骤,并为您提供一些实用的操作建议,帮助您顺利完成公司地址的变更。 引导语 在重庆南川区,企业若需要进行公司地址变更,可以通过互联网平台实现在线办理,这不仅节省了时间,还能提高办事效率。通过本文,您将了解到如何在网上办理公司地址变更手续,详细步骤及注意事项,帮助企业顺利完成地址变更的相关流程。 一、重庆南川区公司地址变更网上办理的准备工作 在正式进行公司地址变更之前,企业需做一些...
重庆渝北区是重庆市的一个重要区域,不仅经济发展迅速,也是许多企业和居民的聚集地。随着城市的不断发展,渝北区的部分地区发生了地址变更。在这种情况下,许多人会产生疑问:如果住所或办公地址发生变化,是否需要去银行进行地址变更呢?本文将从多个角度详细解答这一问题,并提供相关操作建议。 一、重庆渝北区地址变更对银行账户的影响 在重庆渝北区,如果您变更了住址或公司地址,是否需要去银行办理地址变更手续,首先取决于您在银行注册时使用的地址类型。银行账户的地址通常分为个人地址和公司地址两类。 1. 个人账户地址变更 如果您是个人客户,地址变更后,是否需要到银行办理变更手续,主要看以下几个方面: 是否影响银行的通...
重庆璧山区地址变更后,许多企业和个人可能会疑问:这种变更是否需要进行税务上的相应变更?如果需要,如何办理相关手续?本文将详细解答这一问题,帮助您清楚了解重庆璧山区地址变更后的税务处理流程和注意事项,确保您的税务合规无忧。 引导语:重庆璧山区地址变更后税务需要变更吗? 随着重庆璧山区的经济发展和区域规划的不断推进,越来越多的企业或个人可能会涉及到地址变更的问题。对于这些企业或个人来说,重庆璧山区地址变更是否会对税务产生影响,如何在税务系统中进行地址变更,是一个重要的关注点。本文将对这一问题做详细分析,并为您提供操作指南,帮助您解决实际问题。 正文:重庆璧山区地址变更后税务处理解析 当企业或个人在...
在重庆大渡口区,如果你需要变更自己的地址信息,是否知道如何通过网络操作呢?随着互联网技术的发展,现在很多事务都可以通过网络完成。本文将详细介绍重庆大渡口区地址变更的网上操作流程,帮助你轻松办理地址变更事宜。无论是居民身份证、户籍或其他相关证件的地址更新,都能通过简单的操作来完成,节省大量的时间与精力。 一、重庆大渡口区地址变更网上操作的基本步骤 如果你是重庆大渡口区的居民,想要在网上进行地址变更,首先需要了解相关的操作流程。以下是重庆大渡口区地址变更网上操作的基本步骤: 1. **登录相关政府平台**:首先,打开重庆市或大渡口区的官方网站,进入“个人事项网上办理”栏目。你也可以选择使用重庆市政...
随着互联网的发展,重庆南川区的地址变更手续逐步实现了网上办理,极大地方便了居民和企业进行相关业务的处理。本文将为您详细介绍重庆南川区地址变更的网上流程,帮助您快速掌握相关操作步骤,提升办事效率。 引导语:重庆南川区地址变更网上流程的便捷与实用 对于需要办理地址变更的市民和企业来说,重庆南川区提供了简便快捷的网上办理流程,避免了繁琐的传统线下手续。无论是企业迁址还是居民户籍地址变更,通过网络平台即可快速提交申请,节省了大量的时间和精力。本文将详细介绍如何在重庆南川区进行地址变更的网上流程,包括所需材料、步骤以及注意事项,帮助您更顺利地完成地址变更手续。 一、重庆南川区地址变更网上办理平台介绍 重...
随着社会的快速发展,很多企业和个人在重庆荣昌区的地址发生了变化,为了确保各种信息的准确性和合法性,及时进行地址变更是非常必要的。重庆荣昌区地址变更在线办理已成为一种便捷的方式,通过在线平台可以高效、方便地完成相关手续。本文将详细解读重庆荣昌区地址变更在线办理流程,帮助您更好地了解如何操作。 重庆荣昌区地址变更在线办理流程概述 重庆荣昌区地址变更在线办理是为方便市民和企业办理地址变更手续而提供的一项服务。通过重庆荣昌区政府相关平台,您可以在线提交变更申请,减少了前往政府部门办理的繁琐程序。接下来,我们将为您详细解析重庆荣昌区地址变更的在线办理流程。 一、重庆荣昌区地址变更的申请条件 在开始办理重...